Mối quan hệ giữa hành vi công dân tổ chức, sự hài lòng công việc và hiệu quả công việc của nhân viên tại các doanh nghiệp lữ hành ở TP. Hồ Chí Minh
TS. Huỳnh Minh Tâm
Giảng viên Khoa Quản trị Kinh doanh - Trường Đại học Nguyễn Tất Thành
Email: tamhm@ntt.edu.vn
Tóm tắt
Nghiên cứu này nhằm xác định các yếu tố ảnh hưởng đến sự hài lòng công việc, hành vi công dân tổ chức và hiệu quả công việc của nhân viên; ngoài ra cũng phám phá thêm vai trò điều tiết của lãnh đạo phụng sự vào mối quan hệ giữa hành vi công dân tổ chức và hiệu quả công việc của nhân viên tại các doanh nghiệp lữ hành ở TPHCM. Kết quả chấp nhận tất cả các giả thuyết đã đặt ra.
Từ khóa: hiệu quả công việc, lãnh đạo phụng sự
Summary
This research ascertain the variables that impact job satisfaction, organizational citizenship behavior, and job performance. Additionally, it investigates the moderating role of servant leadership in the association between organizational citizenship behavior and job performance at Ho Chi Minh City travel firms. The findings support every hypothesis.
Keyword: job performance, servant leadership
GIỚI THIỆU
Đại dịch Covid-19 đã làm gián đoạn và ảnh hưởng đến tất cả các hoạt động dịch vụ du lịch, dẫn đến sự dịch chuyển về nguồn lao động giữa các ngành, nghề nghiệp và địa phương. Bên cạnh đó, chất lượng và số lượng nguồn nhân lực của ngành du lịch vẫn còn hạn chế và khả năng đáp ứng nhu cầu về phát triển của ngành du lịch chưa cao; những điều này ắt hẳn sẽ ảnh hưởng đến chất lượng dịch vụ, danh tiếng và niềm tin của khách hàng đối với ngành du lịch. Trước thực trạng đó đã có nhiều giải pháp hỗ trợ cụ thể; liên kết đào tạo với các trường đại học, thu hút nguồn nhân lực đến từ các quốc gia khác, tổ chức các cuộc hội thảo về phát triển nguồn nhân lực du lịch. Những giải pháp nêu trên thật sự mang lại hiệu quả cho các doanh nghiệp du lịch lâu dài hay không thì cần thêm thời gian để đánh giá. Tuy nhiên về lâu dài doanh nghiệp du lịch cần có giải pháp toàn diện hơn và bên cạnh đó cũng cần xây dựng chính sách nhân sự phù hợp để nhân viên làm việc đạt hiệu quả để doanh nghiệp đạt mục tiêu về kết quả kinh doanh.
CƠ SỞ LÝ THUYẾT VÀ PHƯƠNG PHÁP NGHIÊN CỨU
Cơ sở lý thuyết và các giả thuyết nghiên cứu
Hiệu quả công việc nhân viên
Hiệu suất công việc là những hành động và hành vi có liên quan đến mục tiêu của tổ chức và được kiểm soát bởi nhân viên (Manzoor et al., 2019). Ngoài ra, hiệu quả công việc là một yếu tố trung tâm thuộc tâm lý tổ tổ chức và phản ánh các hành động, hành vi và kết quả của nhân viên trong các tổ chức (Davidescu et al., 2020)
Lãnh đạo phụng sự
Lãnh đạo phụng sự và lãnh đạo đạo đức là một số phong cách lãnh đạo tập trung vào thế giới nội tâm, các giá trị và nhu cầu của nhân viên, ngụ ý “một nhà lãnh đạo theo sau nhân viên” thay vì truyền thống là “nhân viên theo sau nhà lãnh đạo” (Gocen và Sen, 2021). Do đó, lãnh đạo phụng sự là sự tập trung phục vụ của nhà lãnh đạo dành cho nhân viên của họ, từ đó tạo ra tinh thần chung về mục đích, sự tin tưởng, cam kết, mong muốn trí tuệ và nỗ lực trong tổ chức (Gocen và Sen, 2021). Hơn nữa, Elche và cộng sự (2020) cho rằng lãnh đạo phụng sự có tác động vào hành vi công dân tổ chức. Ngoài ra Hasanuddin và cộng sự (2021) xác nhận rằng lãnh đạo phụng sự có tác động vào sự hài lòng. Sau cùng, lãnh đạo phụng sự có tác động trực tiếp vào hiệu quả công việc (Kadarusman và Bunyamin, 2021). Vì vậy giả thuyết H1, H2, H3 được đề xuất
H1: Lãnh đạo phụng sự có tác động trực tiếp vào Hành vi công dân tổ chức.
H2: Lãnh đạo phụng sự có tác động trực tiếp vào Sự hài lòng công việc.
H3: Lãnh đạo phụng sự có tác động trực tiếp vào Hiệu quả công việc.
Sự hài lòng công việc
Sự hài lòng trong công việc là cảm nhận tích cực của nhân viên đối với công việc họ làm và là kết quả của việc đánh giá các đặc điểm công việc của họ. Ngoài ra, sự hài lòng trong công việc là mức độ hài lòng hoặc niềm vui của nhân viên vì đã đạt được mục tiêu công việc mình đã làm hoặc kinh nghiệm đã từng trải qua (Ramli, 2019). Theo Agustiningsih và cộng sự (2016) sự hài lòng có tác động vào hiệu quả công việc. Vì vậy, giả thuyết H4
H4: Sự hài lòng tác động trực tiếp vào hiệu quả công việc.
Hành vi công dân tổ chức
Hành vi công dân tổ chức là hành vi tùy ý của nhân viên (Lambert, 2010). Hai khía cạnh chính của hành vi công dân tổ chức là sự tuân thủ và lòng vị tha. Sự tuân thủ đề cập đến một nhân viên tuân theo các quy tắc của một tổ chức, sử dụng thời gian làm việc hiệu quả, hoàn thành nhiệm vụ và nghĩa vụ đúng thời hạn và phấn đấu để đạt năng suất (Lambert, 2010). Lòng vị tha đề cập đến khi nhân viên tự nguyện làm việc và giúp đỡ đồng nghiệp mà không cần được yêu cầu (Lambert, 2010). Hơn nữa, Suyantiningsih và cộng sự (2018) khẳng định rằng hành vi công dân tổ chức vừa tác động trực tiếp vào sự hài lòng công việc vừa vào kết quả công việc. Vì vậy giả thuyết
H5: Hành vi công dân tổ chức tác động trực tiếp vào Sự hài lòng công việc .
H6: Hành vi công dân tổ chức tác động trực tiếp vào Kết quả công việc.
Công bằng thủ tục
Công bằng tổ chức là sự đối đãi công bằng của tổ chức đối với nhân viên và do nhân viên cảm nhận (Taamneh và cộng sự, 2024). Công bằng tổ chức có thể được chia thành ba loại theo thuyết trao đổi xã hội: (1) Công bằng phân phối: đề cập đến cảm nhận của nhân viên rằng tổ chức của họ đang đối xử công bằng về phần thưởng như tiền lương, sự ưu đãi và phúc lợi; (2) Công bằng thủ tục: liên quan đến nhận thức về công bằng liên quan đến các quá trình ra quyết định; (3) Công bằng tương tác: liên quan đến chất lượng của hành vi tương tác trong quá trình thực hiện các thủ tục (Taamneh và cộng sự, 2024). Quan trọng, công bằng tổ chức (công bằng phân phối, công bằng thủ tục, công bằng tương tác) có tác động vào Sự hài lòng (Bi, 2010). Vì vậy, các giả thuyết H7, H8, H9 như sau:
H7: Công bằng phân phối tác động trực tiếp vào Sự hài lòng công việc.
H8: Công bằng thủ tục tác động trực tiếp vào Sự hài lòng công việc.
H9: công bằng tương tác tác động trực tiếp vào Sự hài lòng công việc.
Qua tổng quan tác giả đã xây dựng mô hình gồm 9 giả thuyết nghiên cứu và bên cạnh đó tác giả cũng nhận rằng, tác động của lãnh đạo phụng sự vào mối quan hệ giữa hành vi công dân tổ chức và hiệu quả công việc của nhân viên cũng còn hạn chế và ít nghiên cứu tập trung nghiên cứu tại các doanh nghiệp lữ hành ở TPHCM, vì vậy đề xuất thêm giả thuyết H10, cụ thể
H10: Hành vi lãnh đạo tác động điều tiết vào mối quan hệ giữa hành vi công dân tổ chức và hiệu quả công việc của nhân viên.
Hình 1: Mô hình nghiên cứu đề xuất
![]() |
| Nguồn: Đề xuất của tác giả |
Phương pháp nghiên cứu
Nghiên cứu sử dụng kết hợp phương pháp nghiên cứu hỗn hợp (định tính và định lượng). Để đo lường sự hài lòng, nghiên cứu sử dụng thang đo hiệu quả công việc gồm 5 biến quan sát (Manzoor và cộng sự, 2019); sự hài lòng công việc gồm 4 biến quan sát (Ramli, 2019); hành vi công dân tổ chức gồm 5 biến quan sát (Lambert, 2010); công bằng phân phối, công bằng thủ tục và công bằng tương tác mỗi nhân tố gồm 4 biến quan sát (Taamneh và cộng sự., 2024. Sau khi phỏng vấn chuyên gia và điều chỉnh bảng câu hỏi, tác giả tiến hành khảo sát 300 nhân viên đang làm việc tại các doanh nghiệp lữ hành khu vực TPHCM. Kết quả thu về 285 phiếu, qua sàng lọc có 23 phiếu không hợp lệ do có nhiều ô trống. Cuối cùng số phiếu chính thức sử dụng cho nghiên cứu là 262 phiếu với tỷ lệ 91.93%. Qua phân tích tỷ lệ nam và nữ cụ thể là 76.7% và tỷ lệ nữ là 23.3%. Tiếp đến là độ tuổi của nhân viên từ 18-25 chiếm tỷ lệ 35.1%; nhân viên từ 26-33 tuổi chiếm tỷ lệ là 50.4%; nhân viên từ 34-41 tuổi chiếm tỷ lệ 6.1% và sau cùng nhân viên > 41 tuổi chiếm tỷ lệ 8.4%. Tiếp đến, thống kê về thu nhập cho thấy nhân viên có thu nhập 8-12 triệu chiếm tỷ lệ thấp nhất với tỷ lệ là 5.7%, nhân viên có thu nhập từ 13-17 triệu chiếm tỷ lệ 61.5%, nhân viên có thu nhập từ 18-22 triệu chiếm tỷ lệ là 22.5% và sau cùng nhân viên > 22 triệu chiếm tỷ lệ là 10.3%. Thời gian thực hiện khảo sát từ ngày 11/09/2024 đến ngày 17/12/2024 (Bài viết sử dụng cách viết số thập phân theo chuẩn quốc tế).
KẾT QUẢ NGHIÊN CỨU
Kết quả đo lường tính giá trị của cấu trúc
Bảng 1: Kết quả tổng hợp của các yếu tố trong mô hình PLS-SEM
| Cấu trúc | Chỉ số | Hệ số tải của các chỉ số | Cronbach’s Alpha | Độ tin cậy tổng hợp (CR) | AVE | R2 |
| Lãnh đạo phụng sự (SERL) | SERL1 | 0.894 | 0.940 | 0.954 | 0.806 |
|
| SERL2 | 0.892 | |||||
| SERL3 | 0.906 | |||||
| SERL4 | 0.891 | |||||
| SERL5 | 0.907 | |||||
| Công bằng Phân phối (DISJ) | DISJ1 | 0.858 | 0.897 | 0.928 | 0.763 |
|
| DISJ2 | 0.893 | |||||
| DISJ3 | 0.866 | |||||
| DSIJ4 | 0.876 | |||||
| Công bằng thủ tục (PROJ) | PROJ1 | 0.904 | 0.916 | 0.940 | 0.798 |
|
| PROJ2 | 0.893 | |||||
| PROJ3 | 0.895 | |||||
| PROJ4 | 0.880 | |||||
| Moderating (OCB*SERL) | OCB*SERL | 1.076 | 1 | 1 | 1 |
|
| Công bằng tương tác (INTJ) | INTJ1 | 0.925 | 0.891 | 0.914 | 0.727 |
|
| INTJ2 | 0.771 | |||||
| INTJ3 | 0.855 | |||||
| INTJ4 | 0.852 | |||||
| Hành vi công dân tổ chức (OCB) | OCB1 | 0.880 | 0.934 | 0.950 | 0.792 | 0.105 |
| OCB2 | 0.892 | |||||
| OCB3 | 0.886 | |||||
| OCB4 | 0.900 | |||||
| OCB5 | 0.893 | |||||
| Sự hài lòng công việc (SAT) | SAT1 | 0.923 | 0.941 | 0.957 | 0.849 | 0.286 |
| SAT2 | 0.934 | |||||
| SAT3 | 0.915 | |||||
| SAT4 | 0.914 | |||||
| Hiệu quả công việc (JOBP) | JOBP2 | 0.873 | 0.940 | 0.954 | 0.806 | 0.277 |
| JOBP3 | 0.889 | |||||
| JOBP4 | 0.894 | |||||
| JOBP5 | 0.884 |
Nguồn: Tác giả tổng hợp từ nguồn nghiên cứu
Bảng 1 cho thấy, có 5 yếu tố tác động vào sự hài lòng công việc đó là lãnh đạo phụng sự, công bằng phân phối, công bằng thủ tục, công bằng tương tác, hành vi công dân tổ chức. Bên cạnh đó lãnh đạo phụng sự vừa có tác động vào hiệu quả công việc vừa có tác động vào hành vi công dân tổ chức. Song song đó, hành vi công dân tổ chức cũng có tác động vào hiệu quả công việc. Mặt khác sự hài lòng công việc cũng có tác động vào hiệu quả công việc. Bên cạnh đó, lãnh phụng sự có tác động điều tiết vào mối quan hệ giữa hành vi công dân tổ chức (OCB) và hiệu quả công việc, với các thang đo đạt độ tiêu chuẩn về độ tin cậy và tính hội tụ (Cronbach’s Apha, CR, AVE)
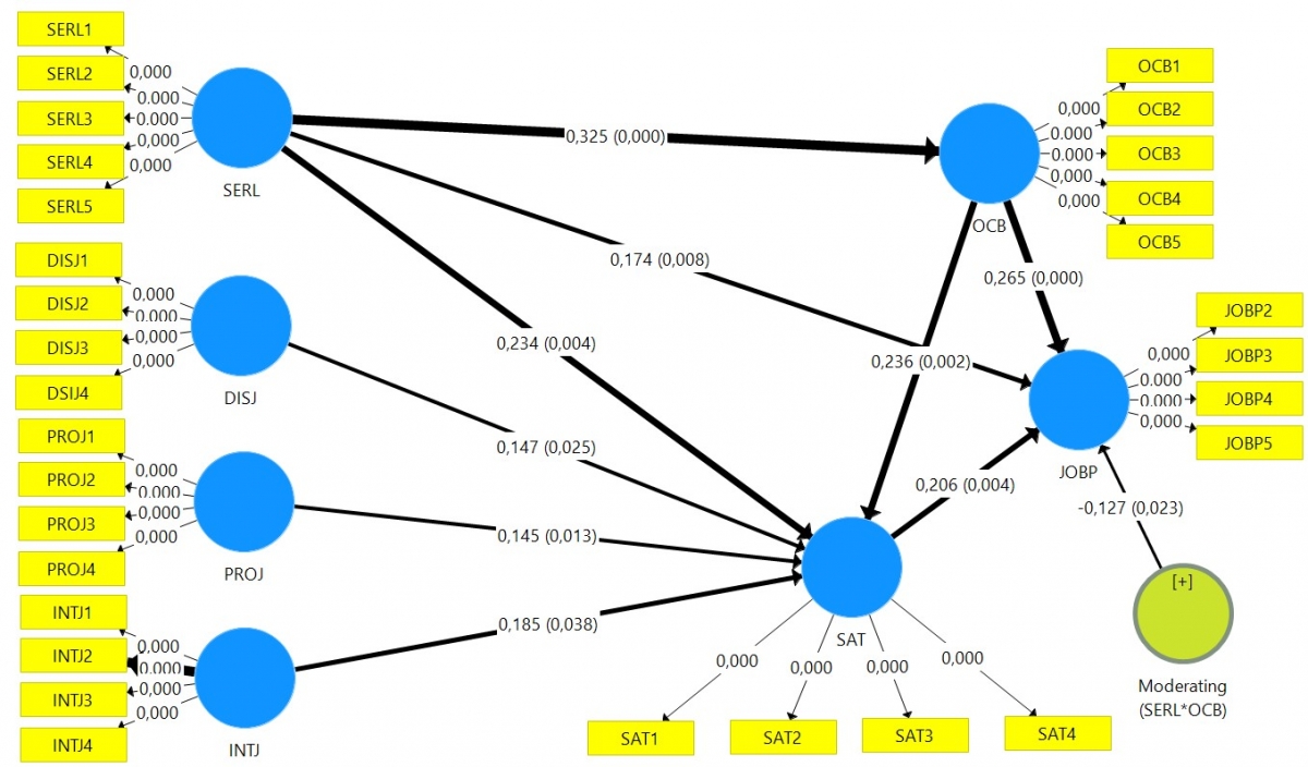
Kiểm định giả thuyết đều đạt yêu cầu do đó tất cả giả thuyết H1, H2, H3, H4, H5, H6, H7, H8, H9, H10 đều được chấp nhận. Trong đó, tác động của Lãnh đạo phụng sự vào hành vi công dân tổ chức là mạnh nhất với hệ số tác động là 0.325.
Đánh giá mối quan hệ tác động
Để kiểm định các giả thuyết trong mô hình nghiên cứu, tác giả đã sử dụng PLS-SEM với phương pháp Bootstrap. Đây là kỹ thuật lặp mẫu nhiều lần nhằm ước lượng kết quả. Kết quả phân tích từ PLS-SEM cụ thểm như Bảng 2.
Bảng 2: Tổng hợp kết quả kiểm định sau phân tích Bootstrap
![]() |
| Nguồn: Tác giả tổng hợp từ nguồn nghiên cứu |
Kết quả phân tích PLS-SEM bằng phương pháp Bootstrap đều chấp nhận tất cả 10 giả thuyết đã đặt ra, vì vậy cho thấy các yếu tố tác động đến Sự hài lòng công việc gồm: Lãnh đạo phụng sự, Công bằng phân phối, Công bằng thủ tục, Công bằng tương tác, Hành vi công dân tổ chức. Hành vi công dân tổ chức tác động vào hiệu quả công việc. Sự hài lòng công việc tác động vào hiệu quả công việc. Lãnh đạo phụng sự tác động vừa vào hiệu quả công việc vừa vào sự hài lòng. Sau cùng, Lãnh đạo phụng sự có tác động điều tiết vào mối quan hệ giữa Hành vi công dân tổ chức và Hiệu quả công việc.
Hình 2: Kết quả mô hình sau khi phân tích Bootstrap
![]() |
| Nguồn: Tác giả tổng hợp từ nguồn nghiên cứu |
KẾT LUẬN VÀ HÀM Ý
Kết luận
Sau cùng qua phân tích cho thấy, tất cả các nhân tố lãnh đạo phụng sự, công bằng thủ tục, công bằng tương tác, công bằng phân phối, hành vi công dân tổ chức, sự hài lòng công việc và hiệu quả công việc có mối quan hệ với nhau và thực tế là cần thiết cho các nhà quản trị doanh nghiệp lữ hành xem xét trong việc xây dựng chính sách trong công tác quản trị nhân sự. Vì vậy các nhà quản trị tại các doanh nghiệp lữ hành cần quan tâm xem xét mối quan hệ giữa các nhân tố lãnh đạo phụng sự, sự hài lòng công việc, hiệu quả công việc, hành vi công dân tổ chức, công bằng trong thủ tục, phân phối và tương tác để từ đó xây dựng chính sách phù hợp với doanh nghiệp của mình.
Hàm ý quản trị
Các nhà quản trị cần quan sát điều chỉnh việc hỗ trợ giúp đỡ, động viên, khuyến khích của mình cho phù hợp hơn để làm tăng tính tự giác, tự nguyện, tự chủ của nhân viên trong thực hiện công việc; cụ thể khi nhân viên mất động lực làm việc, hoặc làm việc không tập trung thì lúc này nhà quản trị tiếp cận trực tiếp nhân viên và lắng nghe những chia sẻ về các khó khăn của nhân viên và qua đó nhà quản trị cần có những lời động viên và những hướng dẫn chi tiết để nhân viên có thể hiểu rõ bản chất công việc của mình và từ đó hoàn thành tốt công việc. Khi đó nhân viên có thể tự chủ trong công việc và từ đó sẽ giúp cho nhân viên hoàn thành công việc và làm tăng thêm sự hài lòng của nhân viên đối với công việc.
Ngoài ra, nhà quản trị cần công bằng trong thực hiện chính sách tăng lương giữa các nhân viên và minh bạch về việc đào tạo thăng tiến cho từng nhân viên để nhân viên hiểu rõ họ được đối xử công bằng. Cụ thể trong tương tác công việc cũng cần có sự công bằng áp dụng chính sách đãi ngộ đối với nhân viên hoàn thành công việc và với nhân viên chưa hoàn thành công việc để qua đó nhân viên cảm nhận rằng mình được đối xử công bằng
Sau cùng qua kết quả cho thấy lãnh đạo phụng sự có tác động điều tiết vào mối quan hệ giữa hành vi công dân tổ chức và hiệu quả công việc với hệ số điều tiết là -0.127 < 0 nên kết quả mang tính chất là điều tiết tiêu cực, nếu lãnh đạo tăng vai trò hỗ trợ, giúp đỡ (phụng sự) lên sẽ làm cho hành vi công dân tổ chức giảm và từ đó càng làm yếu đi hiệu quả công việc. Do đó các nhà quản trị cần xem xét điều chỉnh vai trò lãnh đạo phụng sự của mình cho phù hợp khi cần thiết./.
TÀI LIỆU THAM KHẢO
1. Agustiningsih, H. N., Thoyib, A., Djumilah, H., và Noermijati, N. (2016), The Effect of Remuneration, Job Satisfaction and OCB on the Employee Performance, Science Journal of Business and Management, 4(6), 212–222, https://doi.org/10.11648/j.sjbm.20160406.16.
2. Bi, H. A. A. Z. (2010), A Study of Relationship between Organizational Justice and Job Satisfaction Hasan, International Journal of Business and Management, 5(12), 102–109, https://doi.org/10.5539/ijbm.v5n12p102.
3. Davidescu, A. A., Apostu, S. A., Paul, A., Casuneanu, I. (2020), Work flexibility, job satisfaction, and job performance among romanian employees-Implications for sustainable human resource management, Sustainability (Switzerland), 12(15), 1–53, https://doi.org/10.3390/su12156086.
4. Elche, D., Ruiz-Palomino, P., và Linuesa-Langreo, J. (2020), Servant leadership and organizational citizenship behavior: The mediating effect of empathy and service climate, International Journal of Contemporary Hospitality Management, 32(6), 2035–2053, https://doi.org/10.1108/IJCHM-05-2019-0501.
5. Gocen, A., và Sen, S. (2021), A Validation of Servant Leadership Scale on Multinational Sample. Psychological Reports, 124(2), 1–19, https://doi.org/10.1177/0033294120957246.
6. Hasanuddin, B., Mustainah, M., Buntuang, P. C. D. (2021), The influence of servant leadership on job satisfaction with individual character as a moderating variable, Problems and Perspectives in Management, 19(1), 445–455, https://doi.org/10.21511/ppm.19(1).2021.37.
7. Kadarusman, K., và Bunyamin, B. (2021), The role of knowledge sharing, trust as mediation on servant leadership and job performance, Management Science Letters, 11, 1509–1520, https://doi.org/10.5267/j.msl.2020.12.022.
8. Lambert, E. G. (2010), The relationship of organizational citizenship behavior with job satisfaction, turnover intent, life satisfaction, and burnout among correctional staff, Criminal Justice Studies: A Critical Journal of Crime, Law and Society, 23(4), 361–380, https://doi.org/10.1080/1478601X.2010.516533.
9. Manzoor, F., Wei, L., Nurunnabi, M., Subhan, Q. A., Shah, S. I. A., Fallatah, S. (2019), The impact of transformational leadership on job performance and CSR as mediator in SMEs, Sustainability (Switzerland), 11(2), 1–14, https://doi.org/10.3390/su11020436.
10. Ramli, A. H. (2019), Work Environment, Job Satisfaction and Employee Performance in Health Services. Business and Entrepreneurial Review, 19(1), 29–42, https://doi.org/10.25105/ber.v19i1.5343.
11. Suyantiningsih, T., Haryono, S., và Zami, A. (2018). Effects of Quality of Work Life (QWL) and Organizational Citizenship Behaviour (OCB) on Job Performance Among Community Health Centre Paramedics in Bekasi City, Indonesia, Journal of Economics and SustainableDevelopment, 9(6), 54–65.
13. Taamneh, M., Aljawarneh, N., Al-Okaily, M., Taamneh, A., và Al-Oqaily, A. (2024). The impact of ethical leadership on organizational citizenship behavior in higher education: the contingent role of organizational justice. Cogent Business and Management, 11(1), 1–18, https://doi.org/10.1080/23311975.2023.2294834.
| Ngày nhận bài: 20/02/2025; Ngày phản biện: 28/02/2025; Ngày duyệt đăng: 06/03/2025 |




Bình luận