Giải pháp cải thiện sự hài lòng của khách hàng và vai trò của chuyển đổi số: Trường hợp nghiên cứu tại Công ty TiLa
Trương Hồng Võ Tuấn Kiệt
Bộ môn Quản trị Kinh doanh, Trường Đại học FPT, phân hiệu Cần Thơ
Email: kietthvt@fe.edu.vn
Trần Nguyễn Trúc Mai
Viện Quản trị và Công nghệ FSB, Trường Đại học FPT
Email: maitnt2@fe.edu.vn
Tóm tắt
Các doanh nghiệp siêu nhỏ và nhỏ có những hạn chế nhất định trong việc phân bổ nguồn lực để chăm sóc khách hàng và thực hiện chuyển đổi số trong bối cảnh kinh tế số đang thay đổi từng ngày. Nghiên cứu này khảo sát 117 khách hàng của Công ty TNHH Xây dựng và Dịch vụ TiLa để xác định các yếu tố có tác động đến sự hài lòng của khách hàng và sự quan tâm của khách hàng đối với hoạt động chuyển đổi số. Kết quả phân tích cho thấy, 77,2% Sự hài lòng của khách hàng được giải thích bởi các yếu tố: Chất lượng sản phẩm, Sự đáp ứng, Sự bảo đảm, Sự tin cậy, Tính hữu hình. Chuyển đổi số là biến quan trọng có ý nghĩa thống kê 5%, tuy nhiên biến này tương quan nghịch với Sự hài lòng khách hàng. Điều này phản ánh việc thực hiện chuyển đổi số của công ty TiLa chưa như kỳ vọng và chưa đáp ứng được nhu của khách hàng.
Từ khóa: Công ty TiLa, chuyển đổi số, sự hài lòng khách hàng
Summary
Micro and small enterprises have certain limitations in allocating resources for customer care and implementing digital transformation in the context of a constantly changing digital economy. This study surveyed 117 customers of TiLa Construction and Services Limited Liability Company to identify the factors affecting customer satisfaction and customer interest in digital transformation activities. The analysis results show that 77.2% of customer satisfaction is explained by factors, including product quality, responsiveness, assurance, reliability, and tangibles. The digital transformation variable is a statistically significant factor at the 5% level; however, this variable has a negative correlation with customer satisfaction. This reflects that the digital transformation implementation of TiLa Company has not met expectations and has not yet satisfied customer needs.
Key words: Tila Co., Ltd, digital transformation, customer satisfaction
ĐẶT VẤN ĐỀ
Mặc dù chuyển đổi số (CĐS) hiện đang trở thành xu hướng không thể đảo ngược, nhiều doanh nghiệp tại Việt Nam, đặc biệt ở quy mô siêu nhỏ và nhỏ (DNSNVN) dường như vẫn nằm ngoài dòng chảy này. Khoảng hơn 90% doanh nghiệp siêu nhỏ, nhỏ và vừa chưa thực sự hiểu biết về CĐS và tầm quan trọng của CĐS và hơn 70% số doanh nghiệp chưa biết bắt đầu từ đâu (Hoàng An, 2023). Hạn chế của các DNSNVN là trình độ quản trị theo chức năng còn nhiều hạn chế, tỷ lệ phá sản cao, dễ bị tổn thương trước những cú sốc từ sự thay đổi của thị trường và có năng lực cạnh tranh yếu. Vì vậy, việc am hiểu thị trường, xác định nhu cầu thị trường là vấn đề cốt lõi cần tập trung nhằm giúp các DNSNVN tăng cường sự thấu hiểu, đáp ứng được nhu cầu đa dạng của khách hàng, từ đó nâng cao khả năng cạnh tranh trên thị trường.
Mặc dù đã có một số nghiên cứu về sự hài lòng khách hàng đối với doanh nghiệp theo nhiều hướng tiếp cận khác nhau, nhưng nghiên cứu tập trung vào DNSNVN trong bối cảnh CĐS vẫn còn hạn chế. Chính vì vậy, nghiên cứu này làm rõ các nhân tố ảnh hưởng đến sự hài lòng của khách hàng đối với Công ty TNHH Xây dựng và Dịch vụ TiLa (Công ty TiLa), từ đó có những đề xuất cơ bản giúp nâng cao hiệu quả kinh doanh của Công ty nói riêng cũng như các DNSNVN nói chung trong thời gian tới.
CƠ SỞ LÝ THUYẾT VÀ PHƯƠNG PHÁP NGHIÊN CỨU
Cơ sở lý thuyết
Theo Shemwell và cộng sự (1998), sự hài lòng của khách hàng và chất lượng dịch vụ có quan hệ gần gũi với nhau. Chất lượng dịch vụ mang tính khách quan, nhận thức, đánh giá, trong khi hài lòng là sự kết hợp của các thành phần mang tính chủ quan, dựa vào cảm giác, xúc cảm. Khả năng cung cấp dịch vụ chất lượng cao mang đến sự hài lòng khách hàng là chìa khóa cho lợi thế cạnh tranh bền vững của doanh nghiệp. Sự hài lòng của khách hàng đối với sản phẩm và dịch vụ đóng vai trò quan trọng trong tiếp thị. Theo dõi sự hài lòng của khách hàng cung cấp cơ sở để doanh nghiệp áp dụng các chính sách quan trọng để tồn tại trong môi trường cạnh tranh và đóng vai trò quan trọng trong thị trường. Bên cạnh đó, tác động của sự thay đổi trong công nghệ có ảnh hưởng đến sự phát triển sản phẩm của doanh nghiệp và ảnh hưởng tới nhu cầu và sở thích của khách hàng. Khách hàng có thể thay đổi sở thích do sự thay đổi trong công nghệ. Sự thay đổi trong công nghệ có vai trò rất quan trọng đối với việc phát triển các sản phẩm mới và sự thành công trên thị trường liên quan đến khả năng đáp ứng nhu cầu và sở thích của khách hàng so với các đối thủ cạnh tranh.
Mô hình nghiên cứu
Trong nghiên cứu này, việc đánh giá sự hài lòng của khách hàng đối với Công ty TiLa tập trung vào 2 nhân tố là Chất lượng dịch vụ (Tính hữu hình, Sự đáp ứng, Sự đảm bảo, Sự đồng cảm, Sự tin cậy, Chất lượng sản phẩm) và CĐS. Mô hình nghiên cứu đề xuất như Hình 1.
Hình 1: Mô hình nghiên cứu đề xuất
![]() |
Nguồn: Đề xuất của các tác giả
Giả thuyết nghiên cứu
Các giả thuyết nghiên cứu được thiết lập như sau:
Tính hữu hình: Chất lượng của các yếu tố hữu hình mà một tổ chức cung cấp có mối tương quan trực tiếp với mức độ dịch vụ cung cấp cho người tiêu dùng. Theo Khan và cộng sự (2021), tính hữu hình cũng bao gồm các yếu tố như: hình thức bên ngoài, quầy giao dịch ngân hàng, cơ sở vật chất, giờ hoạt động, tốc độ và hiệu quả của các dịch vụ cung cấp. Bằng chứng từ các nghiên cứu của Fida và cộng sự (2020) chỉ ra tác động tích cực đáng kể của tính hữu hình đến sự hài lòng. Do đó đề xuất giả thuyết:
H1: Tính hữu hình có tác động tích cực đến Sự hài lòng của khách hàng
Độ tin cậy: Bao gồm khả năng cung cấp các dịch vụ đã hứa một cách nhất quán và độ tin cậy của tổ chức, đặc biệt là trong việc cung cấp dịch vụ nhanh chóng và theo thỏa thuận (Bungatang và Reynel, 2021). Độ tin cậy giữ vị trí quan trọng trong đo lường chất lượng dịch vụ. Trong số các khía cạnh của chất lượng dịch vụ, độ tin cậy được coi là nền tảng trong việc ảnh hưởng đến sự hài lòng của khách hàng. Do đó đề xuất giả thuyết:
H2: Độ tin cậy có tác động tích cực đến Sự hài lòng của khách hàng
Sự đáp ứng: Việc để khách hàng chờ đợi, đặc biệt là khi không có lý do rõ ràng có thể tạo ra ấn tượng tiêu cực cần tránh bằng mọi giá. Việc xử lý kịp thời những lỗi như vậy là vô cùng quan trọng, vì nó có thể ảnh hưởng đáng kể đến trải nghiệm tổng thể của khách hàng (Bungatang và Reynel, 2021). Khả năng đáp ứng đánh giá tốc độ mà nhân viên cung cấp hỗ trợ kịp thời và phù hợp. Khả năng phản hồi đã được chứng minh là ảnh hưởng đáng kể đến sự hài lòng của khách hàng trong nhiều nghiên cứu (Khan và cộng sự, 2021). Do đó đề xuất giả thuyết:
H3: Sự đáp ứng có tác động tích cực đến Sự hài lòng của khách hàng
Sự đảm bảo: Balinado và cộng sự (2021) nhấn mạnh sự đảm bảo là một khía cạnh cơ bản của chất lượng dịch vụ, ảnh hưởng đáng kể đến sự hài lòng của khách hàng. Việc nhân viên thể hiện kiến thức thu được trong việc đáp ứng sở thích của khách hàng trong quá trình cung cấp dịch vụ có thể mang lại sự đảm bảo cao. Sự đảm bảo có liên hệ chặt chẽ với cảm giác an toàn mà khách hàng cảm thấy trong các giao dịch, thể hiện mối tương quan trực tiếp và tích cực với sự hài lòng của khách hàng. Các nghiên cứu thực nghiệm cho thấy,mối liên hệ tương quan thuận giữa sự đảm bảo và sự hài lòng của khách hàng (Khan và cộng sự, 2021). Do đó đề xuất giả thuyết:
H4: Sự đảm bảo có tác động tích cực đến Sự hài lòng của khách hàng
Sự đồng cảm: Sự đồng cảm liên quan đến việc các nhà cung cấp dịch vụ thể hiện sự quan tâm, dành sự quan tâm cá nhân hóa cho khách hàng, coi họ như tài sản quý giá và luôn thể hiện sự lịch sự. Sự đồng cảm là nền tảng cho các tương tác hỗ trợ và nhân ái, khiến nó trở nên không thể thiếu trong việc cung cấp dịch vụ. Sự đồng cảm ảnh hưởng tích cực đến sự hài lòng của khách hàng (Balinado và cộng sự, 2021). Do đó đề xuất giả thuyết:
H5: Sự đồng cảm có tác động tích cực đến Sự hài lòng của khách hàng
Chất lượng sản phẩm: Theo Kotler và cộng sự (2016), chất lượng sản phẩm không chỉ đơn thuần là đáp ứng các thông số tiêu chuẩn, nó còn phải đáp ứng nhu cầu của khách hàng. Sự hài lòng của khách hàng là cảm giác vui mừng hoặc thất vọng khi so sánh hiệu suất hoặc kết quả cảm nhận được của sản phẩm với kỳ vọng của mình. Về cơ bản, nếu sản phẩm đáp ứng hoặc vượt quá kỳ vọng, khách hàng có khả năng rất hài lòng. Chất lượng sản phẩm cực kỳ quan trọng vì nó ảnh hưởng trực tiếp đến sự hài lòng của người tiêu dùng. Có ý kiến cho rằng sự biến động về cả chất lượng sản phẩm của công ty và sự hài lòng của khách hàng đều có ảnh hưởng (Sambo và cộng sự, 2022). Do đó đề xuất giả thuyết:
H6: Chất lượng sản phẩm có tác động tích cực đến Sự hài lòng của khách hàng
Chuyển đổi số: CĐS có thể ảnh hưởng trực tiếp đến sự hài lòng của khách hàng theo nhiều cách. Bằng cách nâng cao trải nghiệm của khách hàng, công nghệ số có thể mang lại sự tiện lợi, linh hoạt và tương tác được cá nhân hóa cao hơn (Masoud và Basahel, 2023). CĐS cho phép các doanh nghiệp cung cấp các dịch vụ giá trị gia tăng, chẳng hạn như: cập nhật hàng tồn kho theo thời gian thực, trải nghiệm đa kênh liền mạch và các kênh truyền thông được cải thiện. Những tiến bộ này có thể góp phần đáng kể vào việc nâng cao sự hài lòng của khách hàng (Umi Suryani, 2025). Do đó đề xuất giả thuyết:
H7: Chuyển đổi số có tác động tích cực đến sự hài lòng của khách hàng
Phương pháp nghiên cứu
Nghiên cứu này sử dụng mô hình cấu trúc bình phương tối thiểu riêng phần (PLS-SEM). Đây là mô hình có lợi thế trong nhận dạng ngay cả khi mô hình trở nên phức tạp và mẫu tương đối nhỏ. Mô hình phù hợp cho các nghiên cứu liên quan đến dự đoán và giải thích các khái niệm nghiên cứu (Hair và cộng sự, 2019). Nghiên thực hiện phân tích PLS-SEM theo các trình tự sau: độ tin cậy nhất quán nội bộ (Cronbach’s Alpha), độ tin cậy tổng hợp (Composite Reliability), giá trị hội tụ (Convergent Validity), Phương sai trích trung bình - Average Variance Extracted (AVE), Giá trị phân biệt (Discriminant validity), Các hệ số đường dẫn (Path coefficients), Sức mạnh giải thích (Hệ số xác định R2). Trong nghiên cứu này, dữ liệu sẽ được xử lý trên phần mềm SmartPLS 3.0. Nghiên cứu tiến hành khảo sát 117 khách hàng của Công ty TiLa trong thời gian từ 5/2-26/4/2025.
KẾT QUẢ NGHIÊN CỨU
Theo Hair và cộng sự (2022), điều kiện chập nhận các biến quan sát là hệ số tải ngoài bằng hoặc lớn hơn 0,7. Kết phân tích Bảng 1 cho thấy, có 2 biến quan sát có hệ số tải ngoài < 0,7 là CDS5 (0,480) và SDC5 (0,461). Do đó, 2 biến quan sát CDS5 và SDC5 bị loại. Các biến quan sát còn lại đều thỏa mãn điều kiện. Cronbach’s Alpha và độ tin cậy tổng hợp (CR) đều > 0,7 chứng tỏ độ tin cậy nhất quán nội bộ rất tốt. Tính hội tụ của mô hinh nghiên cứu được đánh giá qua phương sai trích trung bình AVE với giá trị tối thiểu đạt được là 0,5 (Hair và cộng sự, 2019). Tất cả các nhân tố trong nghiên cứu này đều đạt AVE > 0,6.
Bảng 1: Kết quả độ tin cậy và giá trị hội tụ của các thang đo
| Cấu trúc | Chỉ báo | Hệ số tải ngoài | Cronbach’s Alpha | Độ tin cậy tổng hợp | AVE |
| Chuyển đổi số (CDS) | CDS1 | 0,938 | 0,945 | 0,960 | 0,858 |
| CDS2 | 0,935 | ||||
| CDS3 | 0,937 | ||||
| CDS4 | 0,893 | ||||
| Chất lượng sản phẩm (CLSP) | CLSP1 | 0,808 | 0,856 | 0,897 | 0,634 |
| CLSP2 | 0,788 | ||||
| CLSP3 | 0,791 | ||||
| CLSP4 | 0,812 | ||||
| CLSP5 | 0,782 | ||||
| Sự bảo đảm (SBD) | SBD1 | 0,881 | 0,924 | 0,942 | 0,766 |
| SBD2 | 0,868 | ||||
| SBD3 | 0,890 | ||||
| SBD4 | 0,871 | ||||
| SBD5 | 0,867 | ||||
| Sự đồng cảm (SDC) | SDC1 | 0,843 | 0,873 | 0,913 | 0,724 |
| SDC2 | 0,874 | ||||
| SDC3 | 0,894 | ||||
| SDC4 | 0,790 | ||||
| Sự đáp ứng (SDU) | SDU1 | 0,869 | 0,913 | 0,935 | 0,743 |
| SDU2 | 0,852 | ||||
| SDU3 | 0,839 | ||||
| SDU4 | 0,870 | ||||
| SDU5 | 0,878 | ||||
| Sự hài lòng (SHL) | SHL1 | 0,879 | 0,795 | 0,880 | 0,710 |
| SHL2 | 0,854 | ||||
| SHL3 | 0,793 | ||||
| Sự tin cậy (STC) | STC1 | 0,811 | 0,869 | 0,905 | 0,656 |
| STC2 | 0,773 | ||||
| STC3 | 0,845 | ||||
| STC4 | 0,811 | ||||
| STC5 | 0,808 | ||||
| Tính hữu hình (THH) | THH1 | 0,852 | 0,888 | 0,922 | 0,748 |
| THH2 | 0,887 | ||||
| THH3 | 0,865 | ||||
| THH4 | 0,856 |
Nguồn: Tính toán của các tác giả
Theo Fornell-Larcker (1981), tính phân biệt được xác định khi căn bậc hai AVE của biến tiềm ẩn lớn hơn tương quan giữa nó với các các biến tiềm ẩn khác. Kết quả Bảng 2 cho thấy, căn bậc hai của phương sai trích xuất trung bình vượt quá các tương quan giữa các cấu trúc tương ứng. Phát hiện này xác nhận sự hiện diện của độ giá trị phân biệt, các cấu trúc được phân tích khác biệt hoàn toàn dựa trên tiêu chuẩn Fornell-Larcker. Ngoài ra, trong nghiên cứu này cũng xét thêm hệ số tỷ lệ Heterotrait-Monotrait ratio (HTMT) để đánh giá tính phân biệt mô hình (Henseler và cộng sự, 2015). Kết quả cho thấy, tất cả các chỉ số HTMT đều đáp ứng tiêu chuẩn này vì có giá trị nhỏ hơn hoặc bằng 0,9.
Bảng 2: Tiêu chuẩn Fornell-Larcker và hệ số Heterotrait Monotrait Ratio
| Các biến | Tiêu chuẩn Fornell-Larcker | |||||||
| CDS | CLSP | SBD | SDC | SDU | SHL | STC | THH | |
| Chuyển đổi số (CDS) | 0,926 |
|
|
|
|
|
|
|
| Chất lượng SP (CLSP) | -0,068 | 0,796 |
|
|
|
|
|
|
| Sự bảo đảm (SBD) | -0,082 | 0,635 | 0,875 |
|
|
|
|
|
| Sự đồng cảm (SDC) | -0,053 | 0,319 | 0,323 | 0,851 |
|
|
|
|
| Sự đáp ứng (SDU) | 0,079 | 0,516 | 0,480 | 0,249 | 0,862 |
|
|
|
| Sự tin cậy (STC) | -0,122 | 0,741 | 0,741 | 0,399 | 0,643 | 0,842 |
|
|
| Tính hữu hình (THH) | -0,028 | 0,262 | 0,396 | 0,213 | 0,282 | 0,430 | 0,810 |
|
| Chuyển đổi số (CDS) | 0,067 | 0,463 | 0,620 | 0,214 | 0,361 | 0,595 | 0,244 | 0,865 |
|
| Hệ số Heterotrait Monotrait Ratio (HTMT) | |||||||
| Chuyển đổi số (CDS) |
|
|
|
|
|
|
|
|
| Chất lượng SP (CLSP) | 0,099 |
|
|
|
|
|
|
|
| Sự bảo đảm (SBD) | 0,097 | 0,714 |
|
|
|
|
|
|
| Sự đồng cảm (SDC) | 0,056 | 0,370 | 0,357 |
|
|
|
|
|
| Sự đáp ứng (SDU) | 0,105 | 0,580 | 0,517 | 0,278 |
|
|
|
|
| Sự tin cậy (STC) | 0,134 | 0,898 | 0,860 | 0,470 | 0,744 |
|
|
|
| Tính hữu hình (THH) | 0,055 | 0,300 | 0,440 | 0,239 | 0,317 | 0,508 |
|
|
| Chuyển đổi số (CDS) | 0,084 | 0,531 | 0,677 | 0,239 | 0,391 | 0,706 | 0,271 |
|
Nguồn: Tính toán của các tác giả
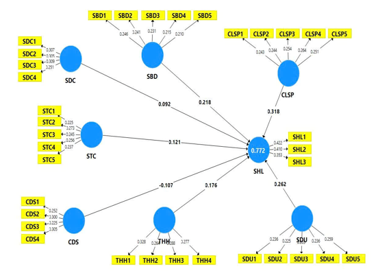
Kết quả Bảng 3 chỉ ra rằng, hệ số xác định R2 = 0,772 có nghĩa là có 77,2% sự biến thiên về sự hài lòng khách hàng được giải thích bởi 7 biến độc lập trong mô hình. Hệ số liên quan đến dự báo của mô hình là Q2 = 0,513(< 0,5), cho thấy mức độ chính xác dự báo đạt mức cao. Xét về mức độ tác động của các biến độc lập lên Sự hài lòng thông qua hệ số tác động f2, các biến CĐS, Sự đảm bảo, Sự đồng cảm, Sự tin cậy, Tính hữu hình có mức tác động thấp vì có f2 < 0,15. Trong khi đó, biến Chất lượng sản phẩm (f2 = 0,232) và Sự đáp ứng (f2 = 0,200) có mức tác động trung bình vì 0,15 ≤ f2 < 0,35 (Hair và cộng sự, 2022).
Bảng 3: Kết quả ý nghĩa của mô hình cấu trúc
| Các biến | Hệ số hiệu quả tác động f2 |
| Chuyển đổi số (CDS) | 0,047 |
| Chất lượng sản phẩm (CLSP) | 0,232 |
| Sự bảo đảm (SBD) | 0,085 |
| Sự đồng cảm (SDC) | 0,032 |
| Sự đáp ứng (SDU) | 0,200 |
| Sự tin cậy (STC) | 0,053 |
| Tính hữu hình (THH) | 0,080 |
| R2 = 0,772; Q2 = 0,513 |
|
Nguồn: Tính toán của các tác giả
Nghiên cứu tiến hành kiểm định các giả thuyết bằng phương pháp Bootstrap với 500 mẫu lặp và ngưỡng ý nghĩa 5%. Đánh giá tính đa cộng tuyến của các biến độc lập trong mô hình, kết quả Bảng 4 cho thấy, các biến độc lập của Sự hài lòng có chỉ số VIF < 3, do đó mô hình không xuất hiện tính cộng tuyến (Hair và cộng sự, 2019). Kết quả phân tích cho thấy, có 5 nhân tố có mối quan hệ tương quan thuận với Sự hài lòng với mức ý nghĩa 5% và 1%. Biến Chất lượng sản phẩm có tác động mạnh nhất (β = 0,318, p < 0,01), có tác động đứng thứ hai là biến Sự đáp ứng (β = 0,262, p < 0,01), theo sau là Sự bảo đảm (β = 0,218, p < 0,01), tiếp theo là Tính hữu hình (β = 0,176, p < 0,01) và cuối cùng là Sự tin cậy (β = 0,121, p < 0,05). Biến Sự đồng cảm không thỏa mãn điều kiện, do đó bác bỏ giả thuyết H4. Đặc biệt, biến CĐS tương quan nghịch với sự hài lòng của khách hàng, tuy nhiên biến có ý nghĩa thống kê 5%. Điều này phản ảnh đây là biến quan trọng, khách hàng quan tâm đến yếu tố CĐS của Công ty. Tuy nhiên, Công ty TiLa chưa đáp ứng được nhu cầu này của khách hàng, làm cho họ giảm sự hài lòng đối với công ty. Đây có thể xem là một vấn đề còn nhiều hạn chế đối với DNSNVN trong việc đẩy mạnh CĐS để thích nghi kịp với sự thay đổi ngày càng nhanh chóng của khách hàng.
Bảng 4: Kết quả kiểm định giả thuyết từ phân tích PLS_SEM
| Giả thuyết | Mối quan hệ | Hệ số ước lượng Beta | T-giá trị | VIF | P-giá trị | Kết luận |
| H1 | THH -> SHL | 0,176 | 2,925 | 1,689 | 0,004 | Chấp nhận |
| H2 | SDU -> SHL | 0,262 | 3,872 | 1,499 | 0,000 | Chấp nhận |
| H3 | SBD -> SHL | 0,218 | 2,693 | 2,461 | 0,007 | Chấp nhận |
| H4 | SDC -> SHL | 0,092 | 1,524 | 1,161 | 0,128 | Bác bỏ |
| H5 | STC -> SHL | 0,121 | 2,064 | 1,212 | 0,040 | Chấp nhận |
| H6 | CLSP -> SHL | 0,318 | 3,688 | 1,915 | 0,000 | Chấp nhận |
| H7 | CDS -> SHL | -0,107 | 2,144 | 1,055 | 0,033 | Bác bỏ |
Nguồn: Tính toán của các tác giả
Hình 2: Kết quả mô hình cấu trúc tuyến tính PLS-SEM
![]() |
Nguồn: Tính toán của các tác giả
KẾT LUẬN
Dựa trên các kết quả phân tích, nhóm tác giả đề xuất một số giải pháp nhằm nâng cao sự hài lòng khách hàng với Công ty TiLa như sau:
Một là, tăng cường chất lượng sản phẩm
Chất lượng sản phẩm có ảnh hưởng lớn nhất đến Sự hài lòng khách hàng. Do đó, công ty cần tập trung vào việc cải tiến chất lượng sản phẩm dịch vụ, đảm bảo đáp kỳ vọng của khách hàng. Các biện pháp nâng cao chất lượng sản phẩm cần thực hiện bao gồm: kiểm soát chặt chẽ nguồn vật liệu đầu vào trong quá trình xây dựng, đồng thời áp dụng tiêu chuẩn kỹ thuật cao trong thi công.
Hai là, cải thiện tính hữu hình, sự đáp ứng, sự bảo đảm và sự tin cậy
Những yếu tố như: Tính hữu hình, Sự đáp ứng, Sự bảo đảm, và Sự tin cậy đều có có sự ảnh hưởng lên Sự hài lòng khách hàng, do đó, Công ty cần được duy trì và phát triển các yếu tố này. Đối với Tính hữu hình, Công ty nên đầu tư vào việc cải thiện hình ảnh cơ sở vật chất, trang thiết bị và diện mạo nhân viên (ấn tượng và chuyên nghiệp) để tạo ấn tượng tốt với khách hàng. Đối với Sự đáp ứng, Công ty cần nâng cao khả năng phản hồi nhanh chóng và linh hoạt trước các yêu cầu của khách hàng, rút ngắn thời gian xử lý yêu cầu, thiết lập kênh hỗ trợ 24/7 cho các vấn đề khẩn cấp. Về Sự bảo đảm, việc đào tạo đội ngũ nhân viên để nâng cao chuyên môn và thái độ phục vụ sẽ giúp củng cố niềm tin của khách hàng. Cuối cùng, để tăng cường Sự tin cậy, Công ty cần đảm bảo thực hiện đúng cam kết về thời gian, chất lượng, và dịch vụ, để củng cố uy tín thương hiệu.
Ba là, đánh giá lại vai trò yếu tố Sự đồng cảm
Nghiên cứu không tìm thấy mối quan hệ ý nghĩa tương quan giữa Sự đồng cảm và Sự hài lòng, nhưng Công ty cũng không nên bỏ qua yếu tố này. Thay vào đó, công ty cần định hướng lại cách triển khai yếu tố sự đồng cảm. Điều này có thể thực hiện bằng cách đào tạo nhân viên về kỹ năng thấu hiểu và đồng cảm với khách hàng. Nhất là trong các tình huống nhạy cảm hoặc khi xử lí phàn nàn của khách hàng. Tiếp theo, tìm hiểu sâu hơn về nhu cầu cảm xúc của khác hàng thông qua những khảo sát chuyên sâu, từ đó điều chỉnh cách tiếp cận để tăng cường sự kết nối.
Bốn là, khắc phục hạn chế của việc chậm thực hiện chuyển đổi số
Kết quả nghiên cứu cho thấy mối quan hệ nghịch giữa CĐS và Sự hài lòng khách hàng, phản ánh những trở ngại trong quá trình ứng dụng công nghệ. Để khắc phục vấn đề về CĐS, Công ty TiLa cần thực hiện đồng bộ 3 giải pháp chính: (i) Rà soát toàn diện các nền tảng số hiện có (bao gồm: website, ứng dụng và hệ thống quản lý khách hàng) để phát hiện và khắc phục các vấn đề về giao diện, tốc độ xử lý và trải nghiệm người dùng; (ii) Tăng cường đào tạo cho cả nhân viên và khách hàng về cách sử dụng các công cụ số, nhằm giảm thiểu tâm lý e ngại và nâng cao hiệu quả ứng dụng; (iii) Thiết lập các kênh hỗ trợ khách hàng, như: số hotline, chatbot tự động để giải quyết kịp thời các vấn đề liên quan đến công nghệ số. Đồng thời để theo kịp xu hướng hiện nay, doanh nghiệp cần thiết lập cơ chế thu thập phản hồi thường xuyên từ khách hàng để liên tục cải tiến và điều chỉnh các giải pháp công nghệ cho phù hợp với nhu cầu thực tế.
Tài liệu tham khảo:
1. Balinado, J. R., Prasetyo, Y. T., Young, M. N., Persada, S. F., Miraja, B. A. and Redi, A. A. N. P. (2021). The effect of service quality on customer satisfaction in an automotive after-sales service. Journal of Open Innovation: Technology, Market, and Complexity, 7(2), 116.
2. Bungatang, B. and Reynel, R. (2021). The effect of service quality elements on customer satisfaction. Golden Ratio of Marketing and Applied Psychology of Business, 1(2), 107-118.
3. Fida, B. A., Ahmed, U., Al-Balushi, Y. and Singh, D. (2020). Impact of service quality on customer loyalty and customer satisfaction in Islamic banks in the Sultanate of Oman. Sage Open, 10(2).
4. Fornell, C. and Larcker, D. F. (1981). Evaluating structural equation models with unobservable variables and measurement error. Journal of marketing research, 18(1), 39-50.
5. Hair, J. and Alamer, A. (2022). Partial Least Squares Structural Equation Modeling (PLS-SEM) in second language and education research: Guidelines using an applied example. Research Methods in Applied Linguistics, 1(3).
6. Hair, J. F., Black, W. C., Babin, B. J. and Anderson, R. E. (2019). Multivariate Data Analysis. Cengage.
7. Henseler, J., Ringle, C. M. and Sarstedt, M. (2015). A new criterion for assessing discriminant validity in variance-based structural equation modeling. Journal of the Academy of Marketing Science, 43(1), 115–135.
8. Hoàng An (2023). Doanh nghiệp siêu nhỏ, nhỏ và vừa cần chuẩn bị gì để bứt phá về chuyển đổi số?. Truy cập từ https://vneconomy.vn/techconnect/doanh-nghiep-sieu-nho-nho-va-vua-can-chuan-bi-gi-de-but-pha-ve-chuyen-doi-so.htm.
9. Kotler, P., Keller, K. L., Brady, M., Goodman, M. and Hansen, T. (2016). Marketing Management 3rd edn PDF eBook. Pearson Education.
10. Khan, A. G., Lima, R. P. and Mahmud, M. S. (2021). Understanding the service quality and customer satisfaction of mobile banking in Bangladesh: Using a structural equation model. Global Business Review, 22(1), 85-100.
11. Masoud, R. and Basahel, S. (2023). The effects of digital transformation on firm performance: The role of customer experience and IT innovation. Digital, 3(2), 109-126.
12. Sambo, E., Ukpata, I. S., Atiga, M. M. and Fumba, J. (2022). Impact of product quality on customer satisfaction and loyalty. Nigerian Academy of Management Journal, 17(2), 145-155.
13. Shemwell, D.J., Yavas, U. and Bilgin, Z. (1998) Customer Service Provider Relationships: An Empirical Test of a Model of Service Quality, Satisfaction and Relationship Oriented Outcome. International Journal of Service Industry Management, 9, 155-168.
14. Suryani, U. (2025). The Effect of Digital Transformation on Company Performance and Customer Satisfaction in the Era of Technological Disruption. Journal of Finance and Business Digital, 4(1), 33-48.
| Ngày nhận bài: 17/7/2025; Ngày hoàn thiện biên tập: 24/7/2025; Ngày duyệt đăng: 28/7/2025 |



Bình luận